跳到主要內容區塊
高雄市岡山戶政事務所
:::
回首頁
網站導覽
意見信箱
常見問答
FB粉絲團
English
字級:
字級等級:小
字級等級:中
字級等級:大
搜尋:
搜尋
此功能無法在NoJavaScript下使用
進階搜尋
手機選單
關於我們
機關首長
本所簡介
業務分機
組織架構
服務項目
交通資訊
意見信箱
戶所公告
提升服務工作計畫
高雄市115學年度國民小學學區劃分一覽表
高雄市115學年度國民中學學區劃分一覽表
戶政宣導
戶政櫥窗
戶政法規
戶政規費一覽表
戶政案件申請須知
戶籍罰鍰處罰金額基準表
受理申請案件作業程序表(pdf)
戶政申請案件處理時限表(pdf)
本所處理人民陳情案件作業規定(pdf)
表單下載
國籍業務
歸化測試
新住民專區
國籍申辦須知
人生大小事
線上戶政服務
線上申辦
線上預約
線上查詢
身分證掛失查詢
電子戶籍謄本申請
內政部線上戶籍登記
大宗戶籍謄本查詢系統
戶籍資料異動跨機關通報服務查詢
在地人口統計
岡山區-人口統計
橋頭區-人口統計
燕巢區-人口統計
高雄市各區人口統計
全國人口統計
檔案應用專區
檔案應用
羊咩咩史博館
結婚佈景專區
岡山區-愛情羊肉爐(超紅!!)
橋頭區-橋愛你Der
燕巢區-飛燕築巢
政府資訊公開區
公職人員利益衝突迴避身分揭露專區
政府資訊公開區
其他
職業安全衛生推動專區
資通安全法專區
反詐專區
主橫幅樣式設定
您的瀏覽器似乎不支援JavaScript語法,但沒關係,這裡的JavaScript語法並不會影響到內容的陳述, 如需要選擇字級大小,IE6請利用鍵盤按住ALT鍵+ V → X → (G)最大(L)較大(M)中(S)較小(A)小,來選擇適合您的文字大小, 而IE7或Firefox瀏覽器則可利用鍵盤 Ctrl + (+)放大(-)縮小來改變字型大小,如需要回到上一頁可使用瀏覽器提供的 Alt+左方向鍵(←) 快速鍵功能,列印可使用瀏覽器提供的(Ctrl+P)功能;如需觀看新聞內容或是申請表單下載,建議您由more頁進入並選取符合您之相關資訊內容。
:::
關於我們
機關首長
本所簡介
業務分機
組織架構
服務項目
交通資訊
意見信箱
戶所公告
提升服務工作計畫
高雄市115學年度國民小學學區劃分一覽表
高雄市115學年度國民中學學區劃分一覽表
戶政宣導
戶政櫥窗
戶政法規
戶政規費一覽表
戶政案件申請須知
戶籍罰鍰處罰金額基準表
受理申請案件作業程序表(pdf)
戶政申請案件處理時限表(pdf)
本所處理人民陳情案件作業規定(pdf)
表單下載
國籍業務
歸化測試
新住民專區
國籍申辦須知
人生大小事
線上戶政服務
線上申辦
線上預約
線上查詢
身分證掛失查詢
電子戶籍謄本申請
內政部線上戶籍登記
大宗戶籍謄本查詢系統
戶籍資料異動跨機關通報服務查詢
在地人口統計
岡山區-人口統計
橋頭區-人口統計
燕巢區-人口統計
高雄市各區人口統計
全國人口統計
檔案應用專區
檔案應用
羊咩咩史博館
結婚佈景專區
岡山區-愛情羊肉爐(超紅!!)
橋頭區-橋愛你Der
燕巢區-飛燕築巢
政府資訊公開區
公職人員利益衝突迴避身分揭露專區
政府資訊公開區
其他
職業安全衛生推動專區
資通安全法專區
反詐專區
戶所公告
提升服務工作計畫
高雄市115學年度國民小學學區劃分一覽表
高雄市115學年度國民中學學區劃分一覽表
戶政宣導
:::
最新消息
首頁
戶所公告
最新消息
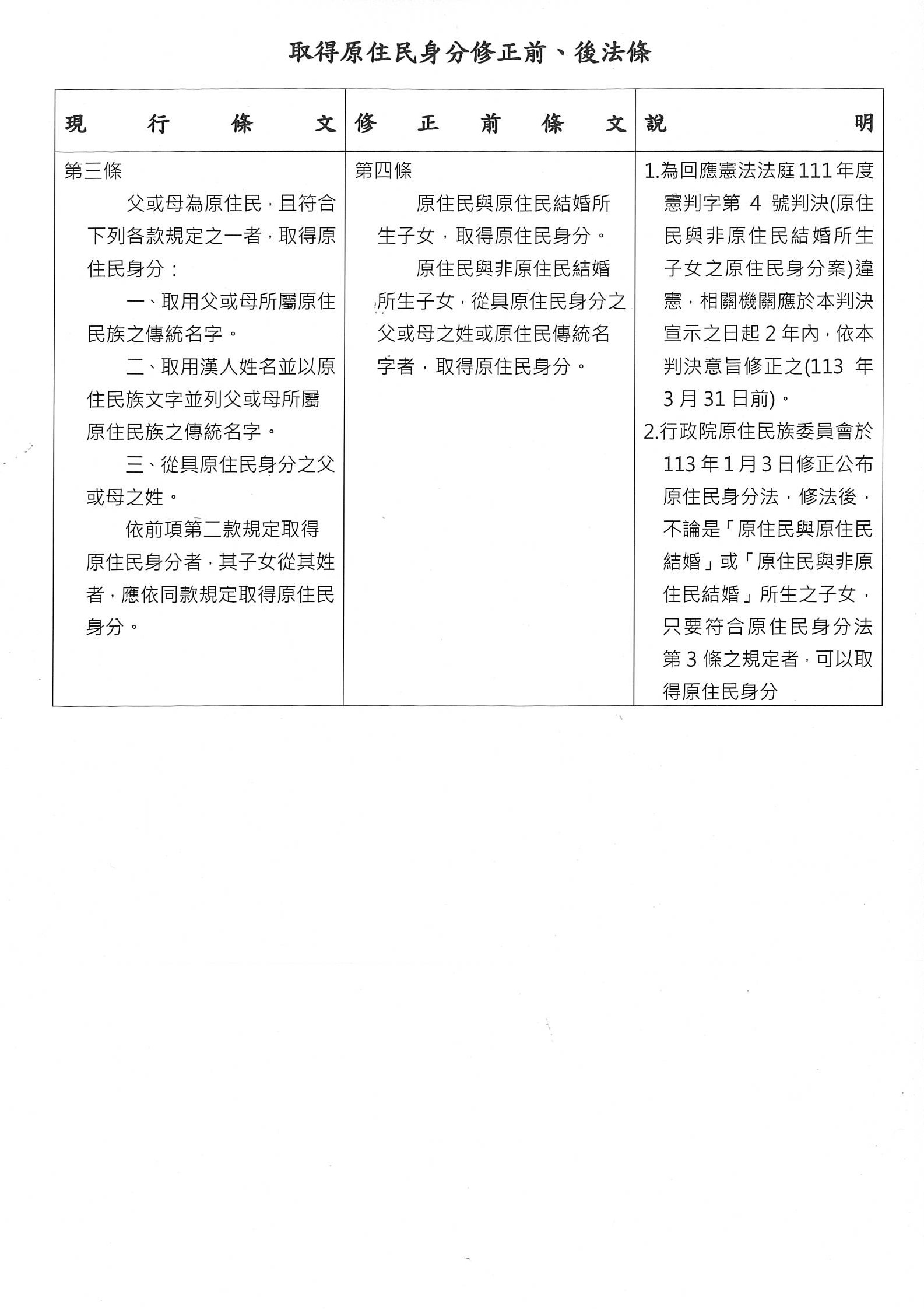
有關原住民身分法修正後宣導
資料更新時間:113-05-10 09:22
取得原住民身分修正前、後法條對照表,更多詳情請參考
https://shorturl.at/anoHQ
相關圖片
相關檔案
取得原住民身分修正前、後法條對照
您的網頁不支援JavaScript 如欲返回上一頁可以使用 alt + ← 鍵
回上一頁
回最上面
HOME
:::
▼關閉
關於我們
機關首長
本所簡介
業務分機
組織架構
服務項目
交通資訊
提升服務工作計畫(pdf檔)
服務項目
常用表單下載_內政部戶政司
自然人憑證專區
戶政櫥窗
戶籍登記須知
戶政規費一覽表
戶政罰鍰
戶政法規
戶政案例
戶政便民服務
行動戶政所
在地人生大小事
線上戶政服務
線上申辦
線上預約
線上查詢
身分證掛失查詢
大宗戶籍謄本查詢系統
電子戶籍謄本申請
高雄市人口統計
高雄市門牌查詢網
同性伴侶專區
全國檔案目錄查詢
戶籍資料異動跨機關通報服務查詢
國籍業務
歸化測試
國籍申辦須知
新住民專區
關於我們
機關首長
本所簡介
業務分機
組織架構
服務項目
交通資訊
意見信箱
戶所公告
提升服務工作計畫
高雄市115學年度國民小學學區劃分一覽表
高雄市115學年度國民中學學區劃分一覽表
戶政宣導
戶政櫥窗
戶政法規
戶政規費一覽表
戶政案件申請須知
戶籍罰鍰處罰金額基準表
受理申請案件作業程序表(pdf)
戶政申請案件處理時限表(pdf)
本所處理人民陳情案件作業規定(pdf)
表單下載
國籍業務
歸化測試
新住民專區
國籍申辦須知
人生大小事
線上戶政服務
線上申辦
線上預約
線上查詢
身分證掛失查詢
電子戶籍謄本申請
內政部線上戶籍登記
大宗戶籍謄本查詢系統
戶籍資料異動跨機關通報服務查詢
在地人口統計
岡山區-人口統計
橋頭區-人口統計
燕巢區-人口統計
高雄市各區人口統計
全國人口統計
檔案應用專區
檔案應用
羊咩咩史博館
結婚佈景專區
岡山區-愛情羊肉爐(超紅!!)
橋頭區-橋愛你Der
燕巢區-飛燕築巢
政府資訊公開區
公職人員利益衝突迴避身分揭露專區
政府資訊公開區
其他
職業安全衛生推動專區
資通安全法專區
反詐專區
回首頁
網站導覽
意見信箱
常見問答
FB粉絲團
English